
在由产区主导的“创新”竞赛中,
酒行业正逐步构建起一个全新的产业生态。
近期,各市政府工作报告陆续发布,其中关于白酒产业的发展规划和创新举措备受关注。
好酒地理局特选取亳州、泸州、吕梁、宿迁、宜宾、遵义(依据首字母排序,下同)这六个白酒主要产区的政府工作报告进行分析解读,这些产区不仅在白酒产量和市场份额上占据重要地位,在技术创新、品牌建设、市场拓展等方面也具有显著特色和优势。
通过对这些产区的分析,我们可以更好地了解白酒行业发展趋势和竞争格局。

白酒产区“各美其美”
写在政府工作报告最前面的GDP,作为衡量城市经济总量的重要指标,对酒行业的发展具有显著影响。
GDP较高的城市通常具有更大的市场规模、更强的消费能力、更完善的产业链和更有力的政策支持,这些因素共同推动酒类产业的发展。

对比各产区GDP数据,遵义以5027.2亿元位居榜首。经济实力的领先地位,与其白酒产业的表现相辅相成。
以现有数据来看(部分产区数据缺失),遵义白酒产业产值为1408亿元,表现亮眼。
根据遵义市人民政府在《政府工作报告》中提出的明确目标,到2025年,遵义白酒产业年产量将力争达到25万千升,总产值突破1500亿元,表达出遵义白酒产业规模化持续扩张的趋势。

| 贵州省获证的白酒生产企业和规模酒企,从分布看都主要集中在遵义市,占比均约为82%。(数据截止至2023年4月) 图源/视觉中国
据悉,遵义产区通过“四区多点”产业格局,实现了以茅台酒产区、茅台镇传统优势产区、仁怀集聚区、习水集聚区以及汇川、播州、赤水、桐梓等特色产区的多极共振。
赤水、播州、桐梓等小产区在产业基础上与仁怀、习水虽存在一定差距,但自身发展特点明显,逐渐成为推动遵义白酒产业整体实力提升的重要力量。
例如,根据赤水市《政府工作报告》,2024年赤水白酒产区集聚发展酱酒产业,推动百年赤水(二期)、至诚酒业等重点项目投粮投产,累计建成产能突破5万千升,注册白酒商标154件,白酒行业税收突破亿元大关,赤水产区成功纳入全省酱酒产业特色产区之一。
有人在领跑,就有人在追赶,着眼2024-2025年,各产区基于资源禀赋、产业基础、区位优势和消费趋势的差异化战略选择,打造出不同的核心增长策略。

从整体看,我国白酒核心产区呈现出从规模扩张向质量效益转型、从单一品类竞争向产业生态构建升级的行业发展新途径。
从个体看,各产区通过强化自身特色,构建竞争壁垒,正形成“多维赛道+错位竞争”的行业格局。
亳州借中医药文化开辟健康酒赛道;泸州以“浓酱双优”扩大市场覆盖面;吕梁以“清香型白酒+国际化”错位竞争;宿迁利用长三角消费市场腹地优势,形成“龙头+中小酒企”的梯度产业生态;宜宾凭借规模效应巩固浓香基本盘;遵义通过酱酒高端化收割利润。
此外,各产区政府工作报告中的一些相同关键词,以及有关它们的不同发展策略,正在逐渐改变白酒这个千年传统产业的叙事方式。

“产业链”&“酒旅融合”
“宜宾白酒产业入选全省重点发展优势产业链”“泸州老窖、郎酒获评全省首批制造业标志性产品链主企业”……在产区政府工作报告中,白酒产业链所取得的成绩引人瞩目。
当前,众多产区与厂商纷纷加大在全产业链上的投入,积极强化产业链伙伴间的合作共赢意识,并致力于推动供应链的升级与转型。
在白酒生产企业中,茅台提出了“锻造商链圈竞争力、创造可持续美价值”的目标,习酒要与合作商共建绿色、数字、科技、柔性、融通、干净的“六大供应链”,郎酒愿与供应商合作伙伴一道创造郎酒“链生态”、实现“链价值”……

|习水产区一隅。图源/好酒地理局
以产区的角度来看,遵义的习水产区通过“白酒+配套”模式,实现全链条生态发展,2024年白酒包材产值达13亿元,本地配套率提升至60%;吕梁市出台了《白酒产业高质量发展2024-2025年行动计划》,提出10大战略28项具体任务,包括链主链核企业带动战略、储酒基地建设战略、酿酒专用粮基地建设战略等……
进入2025年,白酒产区正在进一步优化产业布局,推动白酒行业建圈强链。
近日,泸州市委、市政府印发《市重点工业产业生态链链长制优化调整方案》,首次明确每条产业链的主要承载地,以推动产业链招商、项目建设等工作,加快形成完善的产业集群。
以白酒产业为例,泸州已构建涵盖研发、生产、包装、销售、体验等环节的全产业链,方案明确的4个主要承载地涵盖了全市白酒产业超80%的企业和产值。

|泸州是全国唯一的浓酱双优白酒原产地和“世界十大烈酒产区”之一,建成全国规模最大、配套最齐全、产业链最完整的白酒产业园区。图源/视觉中国
泸州市重点工业产业生态链链长制工作领导小组办公室相关负责人介绍:“这是为了更快地形成产业链条相对完善、集聚优势较为明显、产业规模迅速膨大的产业集群。”
除了产业链,“酒旅融合”也在各产区政府工作报告中被多次提及。
自2021年以来,已有多个酒类产区将酒旅融合发展纳入“十四五”发展规划,正如中国酒业协会理事长宋书玉此前所言:“白酒正在进入品文化、品价值、品生活方式的酒业消费3.0时代。”
随着消费逻辑的演变,产区致力于构建新的商业模式、创新消费场景、培育新兴业态,以期为消费者提供更好的消费体验。
吕梁的汾阳产区2025年将实施“汾清天下全国行2.0版”计划,同时在全国建设“杏花村汾酒专业镇体验店”,以“城市会客厅”形式展示汾阳文化和城市形象,让更多人了解和喜爱汾阳美酒。

|洋河酒厂文化旅游区中的美人泉,是全国罕见的平原地带泉水,它是洋河良好生态环境的集中体现 。图源/洋河文旅
宿迁2025年将推动洋河酒厂文化旅游区创建5A级景区,并实施“酒都核心区+区域性特色酒庄”联动战略,以提升“中国酒都”的影响力。
宜宾2025年将围绕“大中小、上下游、酒文旅”一体化发展路径,推进中国白酒文化圣地等酒文旅项目建设,旨在通过酒旅融合发展,提升宜宾作为“中国五粮浓香白酒核心产区”的品牌力和美誉度。
遵义2025年将大力推动“卖酒向卖生活方式转变”,计划提质改造15个星级特色酒庄,打造2条美食美酒街区、2个酒旅融合景区,规范提升6个白酒体验店,全力构建“白酒+”消费新模式。
透过这两个关键词,我们得以窥见白酒产区在调整期下的破局思路。除此之外,政府工作报告中,还有一个不可忽视的增长极。

科技创新
“抓创新就是抓发展。”
如果要盘点近年来政府工作重心里的“热词”,那一定少不了“科技创新”,这一趋势也深刻影响着白酒行业发展。
2024年数据显示,各产区在研发投入、创新平台建设、企业培育、人才引进和技术成果转化上形成共识。
泸州(31.3亿元)、宜宾(45.6亿元)等产区持续加码,为技术攻关提供资金保障。
亳州省级创新平台增至146家,吕梁新增5个省级创新平台,强化技术孵化能力。
泸州新增高新技术企业22家,推动产业链规模化、专业化;宜宾科技型中小企业达1686家、高新技术企业超450家;遵义新增“专精特新”企业22家。
亳州开展招才引智活动45场,泸州推进“酒城人才聚集行动”,宿迁引进高层次人才及团队157个,宜宾引进25个院士专家团队,遵义实施“百千万”人才计划,为产业高质量发展提供人才储备。
宿迁转化高科技成果315个,技术合同成交额突破80亿元;泸州技术合同成交额60亿元;宜宾技术合同成交额超100亿元,各产区加速推动技术从实验室走向生产线。
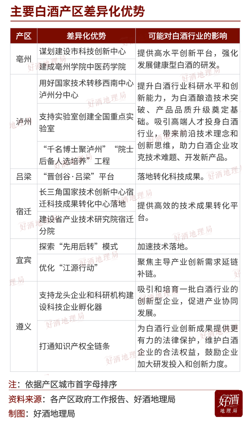
进入2025年,各产区继续发力科技创新,除了以上几方面外,还有一些差异化优势,能够给予产区内白酒产业链上的企业一些“本地福利”。

随着生产环境的变化,白酒行业正经历大变局,从传统的酿造工艺到现代化的智能生产,从单一的产品结构到多元化的市场需求。
由产区主导的创新竞赛,是以政策杠杆撬动新质生产力,让科技创新从单点突破转向生态重塑。
而白酒行业也将于这场竞赛中,通过技术创新、产品升级、商业模式创新等多维度的探索,逐步构建起一个全新的产业生态。
(封面图由AI生成)
- END -
来源于公众号-好酒地理局,本文略有删改。