图片

文|知酒团队

图片

“出海”是2024年白酒行业的热门关键词之一,头部企业采取多元化的策略,扩大白酒销售的广度和深度,腰部企业和中小企业则积极布局出海业务,试图打开海外市场。


当前“出海”最成功的企业非贵州茅台莫属,在特定历史时期,一吨茅台酒可以为国家换回40吨钢材,功不可没。在2023年,茅台一家企业的出口额可以达到43.5亿元,占中国白酒出口总额的75.1%,鹤立鸡群。


行业越是热门,越需要冷静地思考。茅台的出口额确实足以独当一面,但也只占它总营业收入的2.9%,跟国际烈酒巨头的差距还是很明显。

 

(帝亚吉欧2023年财报各大区销售情况)


为什么要出海?哪些企业在出海?怎么样出海?如何处理出海遇到的各种问题?是酒企和行业不得不思考的问题。



图片

为什么要出海?开拓增量市场


“卷不动了”是今年中国白酒行业的一个苦逼现象,以前,酒厂通过卷红包、卷动销、卷渠道等等,还可以促进业绩的增长,推动行业的增长;但是,今年不太行得通,“卷”的效果大打折扣。

数据显示,已经发布上半年业绩预告的酒鬼酒、金种子酒、金枫酒业等十余家上市公司全部出现净利润亏损的情况。中国酒业协会的上半年调查也显示,2024年酒业发展进入了冷静期,“库存高企”问题尤为突出,80%的受调查企业表示市场遇冷。
 
图片

国内卷不动,就卷国外。2024年,“出海”成为众多酒企的普遍选择,地方政府和行业协会也在推动酒企“出海”。

国内白酒消费处在存量和缩量竞争的十字路口,但国外还大有机会。德国数据统计机构Statista估算,延续多年增长趋势,2023年全球烈酒消费约5253亿美元,白兰地、威士忌、伏特加、朗姆酒的营收持续增长,2027年之前它们都有望保持较高的复合增长。

调研还显示,东南亚等华人聚居的地区,有中国白酒消费的传统和文化,对白酒的接受度比较高。

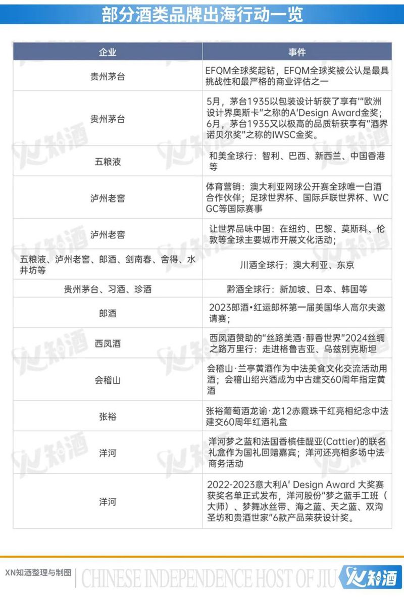
2024年,中国白酒出海从未如此轰轰烈烈,更多的企业走出去,更丰富的出海形式,让“出海”赛道都出现了“拥挤”现象。


图片

哪些企业在出海?

百亿酒企和省酒龙头


中国白酒“出海”出现了冷热交替的两种现象,热是因为政府、协会和企业在努力推动,举办很多海外落地活动;冷则是表现在最终的成交数据上,海外市场还处在培育阶段,酒企的海外营销额普遍不高。

年报数据显示,2023年贵州茅台海外营收约43.5亿元,占中国白酒出口总额的75.1%,五粮液出口额约10.04亿元,泸州老窖、水井坊、古井贡酒、老白干酒、天佑德酒、酒鬼酒和华致酒行等7家白酒上市公司海外营收比较小。在“出海”这件事上,“茅五泸”等前面领跑,其他百亿酒企和省酒龙头在奋力追赶。
 
图片

值得重视的是,2023年,中国酒类进口额约46.7亿美元,而出口额只有17.9亿美元,贸易逆差高达28.8亿美元,其中光烈酒一项的贸易逆差就高达16亿美元,白酒要是能实现贸易顺差对国家来说是出口创汇的好事。

2024年1-5月份,中国白酒出口648万升,止跌反增0.4%,出口额3.7亿美元,增幅29.5%,扩大4个百分点,占同期出口酒总额的48.8%,价格继续提速上涨,涨幅逼近30%。中国白酒共向75个目的地市场出口,整体持续向好,中国香港价额扩增,数量缓降;中国澳门量额均止跌反弹,价格上涨大幅提速;美国延续量价额高涨幅。总体来看,中国白酒“出海”持续向好。

“虽然酒企都在努力出海,从纵向数据上看都在同比增长,但是也不容乐观,横向比较,跟国际烈酒巨头差距明显,而且现阶段中国白酒出海面临高额关税和消费税、文化差异、国际竞争三座大山,市场还在培育之中”一位酒类分析师告诉知酒君。


图片
2024会是出海的元年吗?

茅台将2023年定义为国际化元年,2024年着力推动国际化的探索布局,加码新的产品和新的渠道。对更多酒厂而言,或许2024年才能算国际化元年。

3月份,中国著名战略咨询家王志刚发表了“再不出海,就该出局了”的演讲。4月份,洋河股份党委书记、董事长张联东提出,中国白酒的全球化时代正在到来,“慢出海也出局”。有分析人士认为,销售过百亿的企业都应该将“出海”作为近几年重要的战略增量支撑。

知酒君注意到,今年以来,白酒的产区政府和行业协会都在为酒企出海营造氛围、铺设道路。

在今年5月份发布的《着力打造“川酒”品牌推动川酒高质量发展行动方案(2024—2027年)(征求意见稿)》里面,“川酒出海”被单独提出。具体措施包括加强川酒出海的规划引导、加强国际市场开拓,诸如争取降低白酒综合税率纳入各类多边、双边国际贸易谈判,优化白酒出口营商环境、支持企业参加“川酒全球行”“川行天下”系列活动等。

图片
(川酒全球行在澳洲推介)

今年5月,贵州省副省长蔡朝林带团在新加坡、日本和韩国等地开展“黔酒全球行”,推动贵州名优白酒走出去。此次参团的白酒企业有贵州茅台、习酒、珍酒、国台等。
 
图片
(黔酒全球行在新加坡推介)

7月9日-11日,中国酒业协会理事长宋书玉携考察团到访保乐力加集团法国巴黎总部、世界烈酒联盟,双方就加强合作推广等问题达成了一致,共同致力于推动中欧烈酒行业的健康可持续发展。

从酒企端来看,目前他们共同的策略是品牌先行,通过赞助国际赛事、参加国际评比、参加国际展销会、举办国际品酒会等,这些行动都是在放大品牌声量,也是跨国企业常见的本地化“套路”。

图片

其次是跟随国家战略出海,“一带一路”、上海合作组织都是中国主导成立的国际多边关系组织,在这些国家,中国文化影响深远,贵州茅台、泸州老窖、五粮液、汾酒、洋河、伊力特、金徽酒等都在“一带一路”沿线国家落地过品牌活动。
 
图片

再次是影响华人和中资企业,遍布全球六千多万华人和上万家中资机构,是白酒对外推广和消费的重要力量。

此外,中国白酒出海还可以借鉴日本清酒的案例。清酒之于日本,就像白酒之于中国,都具有显著的地方特色。上世纪九十年代,日本清酒产业在政府的大力推动下,逐步走向国际化,到2022年,日本清酒出口额连续13年增长。典型企业如宝酒造,跟随着日本餐饮和日本文化产业(动漫、小说、电视剧等)出海,2014-2023年其海外营收年复合增长率达到22.6%,海外营收占比从2014年的12.9%提升至2023年的48.1%。
 
图片

宝酒造给中国酒企的启示是,中国白酒出海应该与中式餐饮融合,本来中餐就是白酒最为核心的消费场景,珍酒李渡集团董事长吴向东也认为“美食和美酒的跨界融合将是白酒实现增量的重要依托”,他还呼吁行业头部企业一起加入,共同推动建立统一美食标准,助力中华美食走向世界,也实现中国白酒走向世界。

有一种观点认为,中国白酒产业存在明显的产能过剩现象,出海也是为了消耗部分过剩的产能。国家发展改革委政策研究室主任金贤东表示,产能问题要从经济规律出发,客观、辩证看待。在市场经济条件下,供需平衡是相对的,不平衡是普遍的,适度的产大于需有利于市场竞争和优胜劣汰。

王安石在《游褒禅山记》里写到,“夫夷以近,则游者众;险以远,则至者少。而世之奇伟、瑰怪,非常之观,常在于险远,而人之所罕至焉,故非有志者不能至也。”知酒君认为,中国白酒出海目前就是“险以远”的状态,“路漫漫其修远兮”,需要酒企不断地探索。图片






图片

图片