
泸州老窖的最新科研成果,为泥窖生香、老窖出好酒、新窖老熟,奠定坚实的理论和实践基础。
近日,江南大学生物工程学院、四川大学轻工科学与工程学院许正宏教授团队与泸州老窖国家固态酿造工程技术研究中心沈才洪主任团队在浓香型白酒泥窖酿造机理解析上取得又一重要进展。

双方联合在国际食品研究领域Q1 TOP期刊《Food Bioscience》上发表题为“Comparative genomics of Clostridium tyrobutyricum reveals signatures of environment-specific adaptation and metabolic potentials(基于比较基因组学研究酪丁酸梭菌的环境适应性和代谢潜能)”的研究论文,重点剖析泸州老窖窖泥中重要的功能微生物酪丁酸梭菌的生境适应性和产香特征,进一步解读泸型酒“泥窖生香”独特工艺的科学内涵。

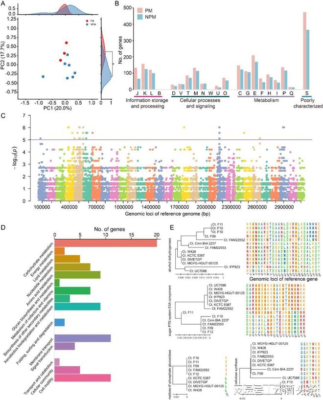
▎酪丁酸梭菌泛基因组学分析
浓香型白酒以泥窖为发酵容器,采用小麦制成的中高温大曲为糖化发酵剂,高粱为主要原料,经多菌种混合固态发酵酿制而成。泥窖池为浓香型白酒的酿造创造了独特的微生态环境。梭菌属(Clostridium)微生物是浓香型白酒风味物质形成的重要菌群之一,普遍存在于窖泥中。

▎酪丁酸梭菌基因组功能分析
其中,酪丁酸梭菌(C. tyrobutyricum)是一种很有应用前景的微生物宿主,常用于厌氧生产丁酸等脂肪酸。在前期研究窖泥功能微生物的工作中,团队从泸州老窖窖泥中分离获得多株酪丁酸梭菌,并发现其普遍具有积累浓香型白酒关键呈香呈味脂肪酸的能力,且在老窖泥中丰度更高。然而,酪丁酸梭菌是如何适应酿酒环境并发挥重要产香功能的尚有待研究。

▎酪丁酸梭菌的碳水化合物活性酶谱分析
针对上述问题,本研究对13株来自于窖泥和其他生境的C. tyrobutyricum菌株进行基因组比较分析,探讨白酒窖泥环境(FE)中分离的菌株的适应性和代谢潜力。结果表明,窖泥来源菌株的遗传多样性高于非发酵环境(NFE)分离的菌株,且糖苷水解酶和碳水化合物酯酶基因显著富集,有利于其对碳水化合物(包括淀粉、纤维素等)的利用,适应酿酒环境。许多与环境适应相关的基因,如能量生产和转换、磷酸转移酶系统等,在窖泥来源菌株中显著富集,这有利于它们在相应的栖息地中生存。

▎不同生境酪丁酸梭菌基因型差异及GWAS分析
发酵实验表明,从白酒窖泥中分离出的菌株,能够分解碳水化合物并产生有机酸和其他风味物质。本研究加深对酪丁酸梭菌环境适应性和代谢潜能的认识,为其进一步研究和应用开发提供了理论基础。

▎窖泥来源酪丁酸梭菌发酵实验结果
近年来,许正宏教授团队和沈才洪正高工团队在泸州老窖国家固态酿造工程技术研究中心的大力支持下,针对浓香型白酒酿造机制开展系列研究工作,主要成果包括:
解析“泥窖生香”工艺的微生物代谢机制;
明晰长期酿酒生产影响下窖泥菌群的演化模式及老熟驱动力;
分析酒醅与窖泥中的产酸菌群的多样性与代谢途径;
揭示窖泥中梭菌的环境适应性和代谢特征的遗传基础;
获得系列窖泥新物种和关键功能微生物,解析了其酿造性能与互作机制。
近几年,先后在《Applied and Environmental Microbiology》《mSystems》《Food Chemistry》《Food Microbiology》《Food Research International》等国际知名期刊发表论文20余篇,在《微生物学报》《生物工程学报》《微生物学通报》等国内重要期刊发表论文近30篇,不断加深对泥窖酿酒科学机理的认识。
在此基础上,开展人工菌群设计以及泥窖微生态系统功能调控的科技创新,为深刻阐述“泥窖生香、老窖出好酒”以及“新窖老熟”等奠定坚实的理论和实践基础。