

在帝亚吉欧高层的眼中,增速永远排在第一位,水井坊需要新动力······
2月24日,水井坊发布公告称,董事会近日收到朱镇豪提交的书面辞职报告,朱镇豪决定自2月25日起辞去水井坊董事、副董事长、总经理、战略与执行委员会委员、提名委员会委员职务。
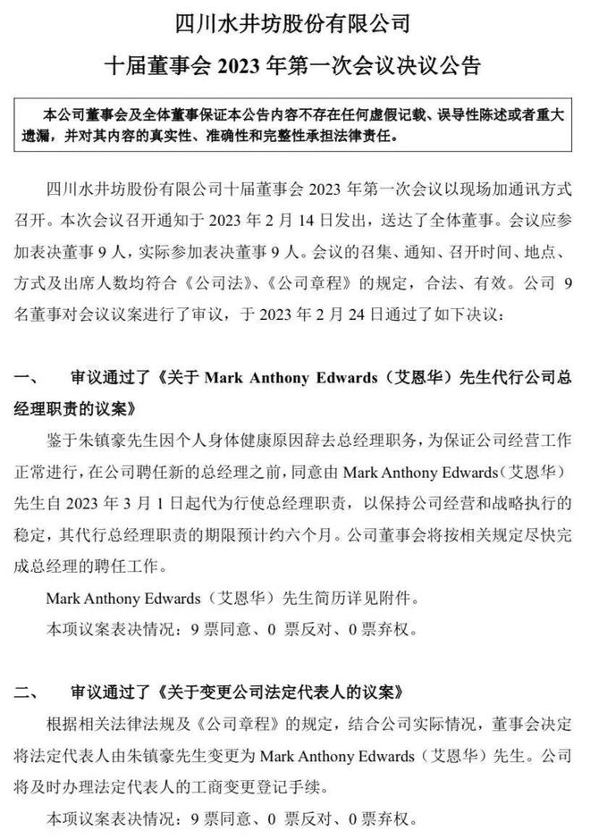
同日晚间,水井坊公告称,2月24日,公司召开董事会审议通过了《关于Mark Anthony Edwards(艾恩华)先生代行公司总经理职责的议案》《关于变更公司法定代表人的议案》。

业界认为,朱镇豪因身体原因辞职离开水井坊,对水井坊不会造成“动荡”,随着法定代表人由朱镇豪变更为Mark Anthony Edwards(艾恩华),并代行总经理职责的期限预计约6个月将是水井坊的稳定过渡期,并不影响水井坊的既定目标和中高端产品布局,水井坊或将迎来新的高速发展“黄金期”。
增速放缓,水井坊需要新的“动力”
从13年前,水井坊推出一款600元/瓶的高档白酒开始,高端奠定了水井坊的江湖地位。拥有川酒故事和名酒基因的水井坊先后经历了高潮到谷底的反复,随着2013年帝亚吉欧入主,进入洋人喝白酒的时代,从两位外籍高管的“操作”手法证明了帝亚吉欧有点水土不服,经过国内操盘手的不断“修正”,进入稳定上升期。
56岁的朱镇豪从2015年进入水井坊董事会开始,经历七个年头,见证了水井坊扭亏“摘帽”和快速发展。2020年9月,朱镇豪担任代理总经理,并于次年6月“转正”,再到因个人身体健康原因辞职。
水井坊虽然去年增速放缓,但在疫情反复的2022年交出了满意的答卷,并能保持增长实属不易。
从2010年开始到2015年,英国人、帝亚吉欧原大中华区总裁柯明思和美国人大米先后掌舵水井坊,前者忽视国内市场,重点发力海外,在错误的时间点打了一场注定的“败仗”,错失了高速发展的黄金期; 后者虽然布局国内市场,脚踏实地,实现扭亏为盈,但多少有点水土不服而离开。

从2015年至今,水井坊高层进入国人“经营”时代。2015年,曾任嘉士伯啤酒(香港)有限公司大理啤酒总经理的范祥福接管水井坊到范福祥升任董事长,深耕国内市场,在次高端抢占更大的蛋糕,水井坊进入高速发展期。
2019年7月,危永标接任总经理。仅仅14个月后,危永标因个人原因宣布辞职,成为水井坊上任时间最短的一位总经理。临危受命,朱镇豪接棒,经历了三年疫情最艰苦的“岁月”,也实现了水井坊的高速发展。
在消费不断升级的当下,众多中产消费群体和新生代自由消费群体是高端、超高端白酒的潜在消费群体,抓住这些消费群体是营销的一个重点。朱镇豪任职期间,最大的亮点是联合25家大商推出了聚焦高端产品的成都水井坊高端白酒销售公司,打造厂商命运共同体。
对水井坊和朱镇豪来说,命运共同体系的打造成为水井坊新的动力。从朱镇豪主持后,2020年第三、四季度,水井坊分别实现营收约11.42亿元、10.60亿元;归属净利润于第三季度扭亏为盈,约3.99亿元,同比增长33.09%,当年实现扭亏。2021年营收突破45亿元,净利润突破10亿元,同比分别增长54.1%和63.96%,成为白酒股“神话”的代表。
一个职业经理人的价值主要靠“业绩”体现,朱镇豪连续两年的高增长让水井坊成为资本追逐的对象。但是,2022年疫情反复的结果造成水井坊增速放缓,与名酒品牌相比,数据有点单薄。
而Mark Anthony Edwards(艾恩华)的半年“实习期”,或将通过一些变化去打造新的增长点。
厚积薄发,水井坊持续发力“高端”
从水井坊发布相关信息中不难看出,朱镇豪辞职实属突然,水井坊不得不在短时间内指定Mark Anthony Edwards(艾恩华)代行总经理职责6个月,并及时将法定代表人由朱镇豪变更为Mark Anthony Edwards(艾恩华)。
水井坊也表示,董事会将按照有关规定尽快完成董事补选及总经理聘任等工作,以保持公司经营和战略执行的稳定。
公告显示,Mark Anthony Edwards(艾恩华),男,50岁,国籍为英国。英国牛津布鲁克斯大学法律及商科荣誉学士学位,拥有普通话文凭。曾任联合利华英国及欧洲地区品类组品牌经理,帝亚吉欧韩国市场和创新总监,帝亚吉欧亚太区珍选品牌(Reserve)品牌总监。来中国已超过二十年,曾在联合利华和帝亚吉欧担任市场经理、市场总监、总经理等。
从公告中不难看出,Mark Anthony Edwards(艾恩华)是个中国通,不管是临时过渡还是6个月后的正式接盘总经理,对Mark Anthony Edwards(艾恩华)和水井坊来说都有可能,熟知国内消费和白酒高端产品市场运作的“洋主管”,只要坚守高端和次高端产品的精准定位和进一步完善渠道建设,拥有曾在联合利华和帝亚吉欧担任市场经理、市场总监、总经理的背书和高端产品实战经验,实现新的增长点,可能会更容易一些。

在快速奔跑的路上,水井坊在不断储备“力量”。
今年1月,水井坊发布2022年业绩预告,公司预计净利润较去年增加1679万元,同比增长约1.4%;营收增加约4091万元,同比增长约0.9%,增速大幅放缓。
2月16日,水井坊发布公告披露其四川省邛崃市投资项目(第二期)进展,水井坊以3950.98万元的价格,取得308.67亩国有建设用地使用权。水井坊表示,本次购买的土地使用权,用于投资建设水井坊邛崃全产业链基地项目(第二期),满足项目未来发展需要,也将有利于公司整体规划和战略布局。
寻找新的增长点,水井坊在去年做过一次“尝试”。去年4月,水井坊发布公告称,已与梁明锋、国威公司签订框架协议,拟与梁明锋共同出资新设国威酒业。国威酒业注册资本至少为8亿元,公司以现金形式出资,占合资公司注册资本的70%,梁明锋以实物方式出资,占合资公司注册资本的30%。
但是,四个月后,水井坊发布公告称,终止对酱酒项目国威酒业的投资,但双方仍继续寻找潜在的合作机会。
酱酒合作终止公布后,业界认为,在酱酒高端产品市场运作中,以水井坊目前的渠道体系优势更加明显,终止项目后可能以其他路径入局,还可能通过自建工厂等方式入局酱酒市场。
水井坊会不会重启酱酒,尚不得而知。但是,以3950.98万元的价格,取得308.67亩国有建设用地使用权足以证明,持续发力高端的方向不会改变。
Mark Anthony Edwards(艾恩华)会不会出现水土不服的情况现在不好下结论,不过,用高端理念冲刺高端市场,再创新辉煌的可能性也是有的。
毕竟,在帝亚吉欧高层的眼中,增速永远排在第一位,水井坊需要新动力。
编辑:闫秀梅