
酒业正迎来全方位的变革与升级。
近日,31份省级政府工作报告密集出炉,其中不乏涉酒产业内容。
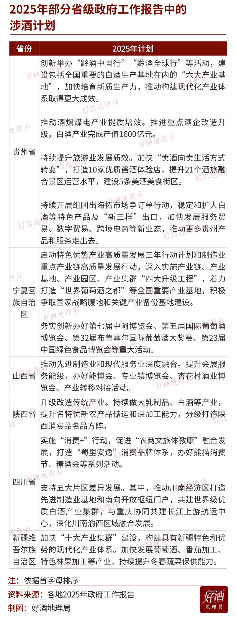
四川、贵州、山西等酒类生产强省,在政府工作报告中对酒类产业的重视,促使各地的酒类建设潮正以一种蓬勃的姿态向前推进。
各大酒企今春以来密集的项目开工动作,也充分印证了这一点。例如:
位于成都市高新区的五粮液新经济中心正式开工;
泸州老窖原粮中转仓建设项目正式封顶;
郎酒龙马酒庄核心体验区项目酒店一期主体建设全部封顶;
劲牌神农架酒业技改扩能项目开工;
……

2025年的酒业建设大幕,已悄然拉开。

紧锣密鼓,2025酒业建设全面启动
具体来看,2025年,四川省以“消费+”为核心,注重跨区域的白酒产业集群化发展;贵州省酒业发展以冲刺千亿产值目标为主,注重产业链延伸与市场全国化、国际化;山西省聚焦酒业产业融合,提升白酒产业附加值;陕西省侧重白酒产业的转型升级;宁夏以科技创新和会展为引领,推动葡萄酒产业升级;新疆聚焦葡萄酒特色产业发展……

虽然各地的酒类产业发展规划侧重不同,但总体仍围绕产业升级、消费融合、国际化发展等方向展开,并结合区域优势,推动酒产业向高质量发展迈进。
在四川省日前公布的一批2025年重点项目名单中,酒类相关产业占据12席,涵盖集群化、智能化、扩产、技改、消费等多个方面,涉及五粮液、泸州老窖、郎酒、舍得酒业、水井坊等多家知名酒企。
与此同时,四川在推进“产能提速”同时,也在注重“市场加速”,比如在2月17日举行的泸州市白酒产业生态链2025年第一次工作推进会就明确提出,2025年泸州酒业要将发展思路和重点任务从“扩产能”逐步向“扩产能与拓市场并重”转变。
会上,古蔺县酒类行业协会会长李明政也提出,今后产区必须从重项目、重产能转变到传播产区、开拓市场、促进营销并重,“从交易型消费向体验型消费转型,精准捕捉市场新的消费偏好,突破传统消费场景局限。”

在酱酒核心产地仁怀,一批核心的建设项目也正在进行中。
2月14日,仁怀市2025年一季度项目集中开工仪式在珍藏酒业有限公司包装仓储项目现场举行。据悉,2025年仁怀市计划开工项目110个,其中一季度计划新开工项目30个,总投资35.3亿元,计划投资12.4亿元。

|仁怀市2025年一季度项目集中开工仪式。图源/今日仁怀
本次开工的珍藏酒业有限公司包装仓储项目总投资约4亿元,规划用地约21亩,建设周期1年,计划2025年底建成投产,预计新增就业岗位120个。
作为一个贯穿农业种植、工业酿造和服务业的全链条复合型产业体系,酒业复杂的生产要素和全产业链整合的特点,使其具备了多维度的价值延伸性,成为推动区域经济发展的新引擎。
从各地针对酒业进行的战略布局来看,酒业正经历从产业规模的扩张到产业升级的深化,从传统酿造工艺的传承到智能化生产的创新,从单一的酒类产品到多元的“酒+”模式的转型,迎来全方位的变革与升级。

从传统到智能,酒业创新迎来全方位升级
回顾各地政府工作报告中提及的2024年酒业发展成果,以及近年来酒业在各类技改项目中的投入,能够看到:在传统酿造工艺与现代科技深度融合的背景下,酒业的科技创新正加速向智能化、数字化、绿色化方向迈进。
这些转型不仅提升了生产效率与产品品质,更重塑了产业链生态,为行业注入新动能。

首先是以人工智能和物联网为代表的智能酿造技术,正成为酒企升级的核心驱动力。
例如,泸州老窖的智能酿造技改项目,通过传感器实时监控窖池温湿度、微生物活性等关键参数,结合AI算法优化发酵周期,使出酒率提升了26%,优质品率提高30%。
国台酒业通过数字化解析传统酿造工艺,将核心工艺“12987”细化为30道工序、269个环节,提炼出1071项工艺指标标准,实现了酿造过程的全面智能化。

|国台酒业“智能酿造”一角。图源/国台酒业
其次是大数据与云计算技术的普及,推动了酒企从生产端到消费端的全链路数字化转型。
例如,区块链溯源技术在酒业的广泛应用,能够让每一瓶酒的生产、流通信息可追溯;古井贡酒搭建的端到端的供应链平台,打通上下游数据供应链,实现供应链状态实时监控,有效优化供应链流程,提高协同效率。
此外,在“双碳”目标驱动下,酒业正积极探索绿色生产模式,ESG理念逐渐深入到酒企发展的方方面面。
茅台此前便制定了“1239”双碳行动方案,计划到2030年实现碳达峰,单位工业总产值碳排放较2020年下降60%,并推动包装材料的减量化和绿色化。

|茅台2024年双碳行动目标。图源/茅台官网
五粮液建立温室气体排放管理体系,完善基于全生命周期碳足迹的产业链管理机制,推动绿色设计与绿色制造的深度融合。
与此同时,“酒+”模式不断拓展酒类产业边界,如“酒+电商”“酒+文旅”通过跨界融合开辟新场景。
酒旅模式无疑是“酒+”模式的最佳代表。郎酒庄园、邛崃酒庄集群、国台酒庄……各地不断兴建起的酒庄以及酒类地标,成为这一潜力赛道的生动写照。

|郎酒庄园全貌。图源/郎酒
可以看到,从智能化生产到绿色化转型,从数字赋能到跨界融合,酒业创新已突破单一技术升级,转向系统性生态重构。
这一过程中,科技与传统的平衡、效益与可持续的兼顾,正为行业高质量发展提供全新范本。
未来,随着更多创新举措落地,酒业将不仅是区域经济引擎,更将成为中国制造向“智造”跃迁的缩影。
(封面图由AI生成)
发现好酒的自然人文之美
更多好文……
好酒地理局所发表的包括但不限于
文字、图片、视频等原创作品,均受法律保护。
未经许可,严禁任何形式的转载、篡改、删减等。
