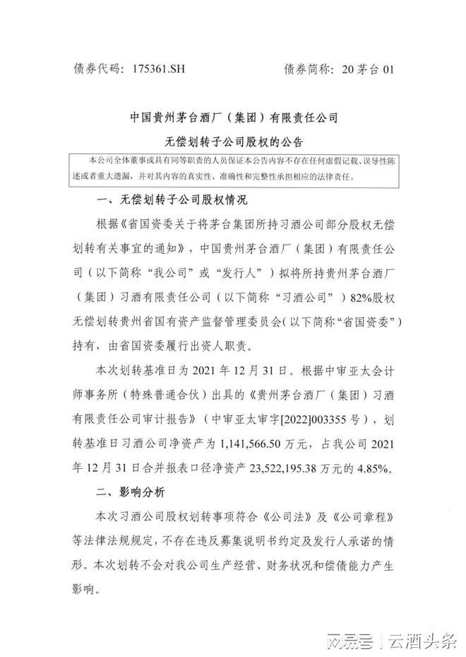
今日(7月12日),中国贵州茅台酒厂(集团)有限责任公司公告,公司拟将所持贵州茅台酒厂(集团)习酒有限责任公司82%股权无偿划转贵州省国有资产监督管理委员会持有,由省国资委履行出资人职责。这意味着传言已久的习酒相关方案出炉。
公告显示,本次划转基准日为2021年12月31日,划转基准日习酒公司净资产为114.16亿元,占茅台集团2021年12月31日合并报表口径净资产2352亿元的4.85%。

7月11日,贵州习酒官微发布消息称,贵州习酒投资控股集团有限责任公司(下称习酒投资控股集团)党委书记、董事长张德芹,党委副书记、总经理汪地强一行,于当日到公司制酒九、十车间、中渡污水处理厂、黄金坪制酒区等地调研,详细了解制酒生产、产品质量、安全环保等工作情况。
习酒投资控股集团党委副书记、工会主席杨凤祥,党委委员、副总经理曾凡君,党委委员、纪委书记刘安勇,习酒公司党委委员、副总经理杨刚仁陪同调研。
这则消息透露了两个重磅消息:一是证实此前传闻,习酒已从茅台集团划出,并升级为习酒投资控股集团;二是时隔4年,张德芹再度回归,将带领习酒冲击200亿,坚守37年的钟方达完成历史使命卸任。
随着茅台集团划转所持股份尘埃落定,最受期待的就是习酒上市。钟方达曾多次公开声明“习酒一定要上市”。
此前,受限于“同一集团不能上市两个品牌的规定”,习酒的上市计划一推再推,如今从茅台集团划出,习酒上市或将迎来加速,成为“酱酒第二股”的强势选手。