
过去十二年,生肖酒奇货可居;
未来十二年,生肖酒提质增效。

约在5500年前,人类就开始驯化马匹,马就成为了人类重要的交通工具、负重工具以及食物来源。中国人创立的十二生肖,将马排在第七位.2026年就是丙午马年,从去年12月开始各大酒企就陆续发布了马年生肖酒,生肖酒市场又掀起了一波不大不小的风浪。
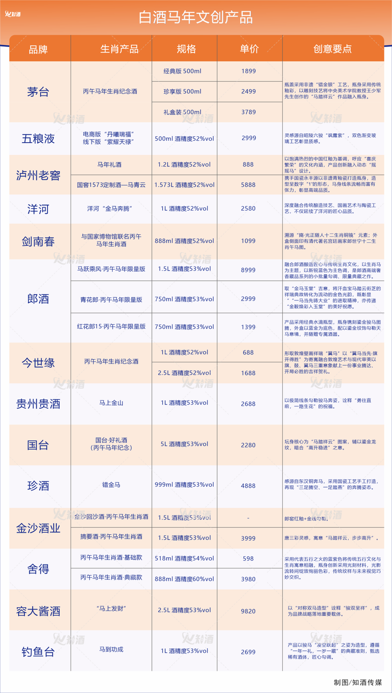
据知酒君观察,发布丙午马年生肖酒的酒企,有茅台、五粮液、泸州老窖、郎酒、剑南春等全国性名酒及今世缘、钓鱼台、九江双蒸、石湾酒厂、天佑德酒等区域型名酒,品类涉及白酒、红酒、啤酒、黄酒等,价格从几百到几千不等。但肉眼可见的是,自从2014以来的生肖酒热在今年明显降温、降价了,相比往年,今年部分生肖酒价格降幅接近50%。

虽然十二生肖是中国传承上千年的悠久文化,但生肖酒的历史也不超过三十年。
早在1998年,五粮液就推出过中国白酒行业第一款生肖酒——马年生肖酒,但受制于当时的宏观经济环境和消费水平,当时以及此后十几年的生肖酒并未引起很大的反响。
直到2014年,中国白酒处在新一轮的增量扩张周期,茅台推出甲午马年生肖酒,首次将生肖文化与高端白酒结合,以限量发行、文化包装和收藏属性为特色,开启了白酒生肖酒的新纪元。此后茅台每一年都推出一款生肖酒,直到2025年,第一轮十二生肖酒全部推出。

茅台无疑是生肖酒领域的领头羊,在前几年,茅台生肖酒也被炒出高价,2014马年生肖酒价格一度飙升至3.8万元,较发行价增长了44倍,涨幅甚至超越了海淀区的学区房。即便是2026年,丙午马年茅台酒也要1899-3799元不等,比飞天茅台高出许多。
看到茅台生肖酒火爆之后,加之白酒处在增量扩容区间,酒企不断提价,也需要更高价格、更高档次的产品来占位,中国白酒企业普遍都在推出生肖酒。
生肖酒大致可以分为常规形态与异型生肖酒。常规形态如飞天茅台、青花汾酒,他们都是在既有大单品的基础上更换包装/酒体,瓶型基本不变;异型生肖酒则被更多酒企采用,以十二生肖的外形、画作、文物为核心,以传递好的寓意和祝福,进而吸引购买,比如五粮液、洋河、剑南春、泸州老窖、今世缘等等都是如此。

生肖酒一般都具有很高的礼赠、收藏价值,度数都比较高,酱香53度,浓香52度打底,部分浓香生肖酒达到了60度以上。像“中度酒王”今世缘酒业,其生肖酒也都是52度。

截至目前,按照每年一款生肖酒的频率,五粮液生肖酒已经完成了三轮,茅台、洋河、天塞酒庄等已经完成了一轮生肖酒布局。
虽然各大酒企还是一如既往地发布生肖酒,但是知酒君观察到今年的市场明显降温了。
现象1:选择举办线下生肖酒发布会的企业越来越少,大部分企业选在官微平台、电商平台发布生肖酒。茅台、洋河、天塞酒庄专门召开了生肖酒发布会,五粮液则在经销商大会上发布了生肖酒,泸州老窖、剑南春、舍得在官方商城发布生肖酒,郎酒、今世缘等在官微发布了生肖酒。
现象2:生肖酒的价格回落。很多是明面上没降价,但是推出了更多的版本,其中就包括更便宜的版本;另外,部分没降指导价的,其成交价也有回落。因为十二生肖外形差异较大,生肖酒的价格浮动跟生肖外形直接相关,显然龙的造型比蛇复杂,在其他条件不变的情况下,龙年生肖酒就是要比蛇年生肖酒贵。

在上一轮茅台生肖酒,基本只发布500ml单瓶与375ml*2双瓶装;本轮生肖酒的起点就变了,丙午马年茅台分为了三个版本:经典版1899元、珍享版2499元、礼盒装3789元,显然给了消费者更多选择,1899元的“马茅”也比较受到青睐。
现象3:茅台、剑南春、泸州老窖等酒企的生肖酒都曾引发过抢购风潮,但今年都相对平稳。新一轮的茅台马年生肖酒1月6日9点开售,市场就传出黄牛、经销商加价回收、转让的消息,部分电商平台有挂出马年茅台,都是有价无市——价格很高、成交为0。剑南春马年生肖酒在淘宝、抖音都可以直接买,而且淘宝价格有优惠,比指导价便宜了几十块钱。
其实,在整个白酒产业库存高企、价格倒挂的下行环境下,生肖酒也未能幸免,靠文化故事与奢华包装卖出高溢价的可能性越来越小。而且经历过十多年的发展,生肖酒已经不稀缺,各式各样的生肖酒已经有些供大于求,未来比拼的是性价比、场景与服务等。
卓鹏战略咨询机构董事长田卓鹏认为,在酒业深度调整期中,生肖酒褪去了往昔酒企扎堆布局、新品密集上市、市场狂热追捧的喧嚣,其整体呈现出理性收缩的发展态势,但这是市场“降温”并非行业倒退,而是生肖酒剥离过度“炒作投资”属性,向文化消费价值原点深度回归的必然过程。其背后的深层逻辑,源于“禁酒令”的持续深化与政商务礼赠市场的进一步收缩,双重因素直接导致酒企推新热情显著减退,市场整体需求量预计较往年下滑三成左右。
知酒君注意到,丙午马年茅台2026年在i茅台的投放计划跟以往生肖酒有很大不同,经典版与礼盒装每天限量投放,珍享版仅在春节、i茅台品牌日、中秋节、12月下旬四个节点投放,更加凸显“马茅”的节庆礼赠价值与文化内涵。
同时,i茅台还推出数字化增值服务,包括个性定制、产品文化、产品溯源三大数字化功能,给消费者打造全方位沉浸式体验,让美酒超越产品本身的情绪价值。

此外“马茅”采用寄售销售模式,产品物权不转移,经销商缴纳一定保证金即可参与销售,按比例获取佣金,同时享受阶梯激励政策,实现多卖多得。这一模式是茅台市场化转型的重要一步,从根源上消除炒作动力,让生肖酒回归消费与收藏本质,兼顾经销商利益与消费者体验。
对于价格下降、热度回落以后的文创产品何去何从,茅台已经先行一步作出了示范,即更加重视消费者体验、更加重视消费者服务,防止炒作、抑制投机需求。对于其他酒企而言,茅台的借鉴意义也很强:
第一是价格,今年茅台推出经典版“马茅”,价格1899元,相比往年便宜了很多,只比飞天茅台贵了27%,消费者有更多选择。而其他很多品牌的生肖酒,比常规酒、流通酒贵得远超过27%,有的甚至翻了几倍。
第二是体验与服务,让生肖酒归回品饮价值、文化价值,让消费者和生肖酒发生关系,而不是简单的一个摆件、“吸尘器”。
田卓鹏认为,头部酒企和区域酒企都应该在战略上重视生肖酒,因为生肖文化是极具普适性的中华传统文化核心元素,深深根植于大众的文化认知与情感认同中。但在具体的战术层面,应该有所区别与侧重。
田卓鹏表示,头部酒企应做好三大维度的深耕,即文化属性深度凸显、文创属性持续升级、消费价值全面落地;区域酒企生肖酒的营销核心在于讲好“本土化叙事”,即找准支点,“绑定区域文化资源”:借力打力,“联动核心大单品”;拔高调性,“融合封坛文化IP”。
当白酒行业从增量扩张转入存量提质阶段,生肖酒也不得不面临缩量竞争。生肖酒的本质是酒,其次才是生肖文化,然后才是可交易的生肖酒商品。没有品质支撑、文化赋能与体验铸魂的生肖酒是难以在市场立足的。
- END -
来源于公众号-XN知酒,本文略有删改。