
文|好酒地理局
2015年末,泸州老窖完成领导班子换届,刘淼、林锋分别接任股份公司董事长、总经理。彼时,1969年出生的刘淼46岁,1973年出生的林锋42岁,泸州老窖由此进入“少壮派”掌舵的发展阶段。
次年,郎酒的蒋英丽出任四川省古蔺郎酒厂(泸州)有限公司总经理,成为郎酒厂首位女性总经理。同年11月,在江南大学获得硕士学位的王莉被任命为茅台集团总工程师,这也是茅台集团史上首位女总工。
紧接着的2017年,一则茅台招聘制酒工人的启事引发数十万人争抢,其核心要求——全日制本科及以上,如一块投入平静湖面的巨石,激起了行业内外对于白酒业人才价值的重新审视。
过去十年,是酒业人员结构调整的关键阶段。
新进员工受教育程度显著提升,越来越多高学历者进入这个古老的传统产业。领导层年轻化、“酒二代”接班,带来了新思路与新的探索方向;酿酒大师等专业人才中,开始出现80后的身影;女性走向更高的岗位,执掌着多家大型酒企的品质与研发……
外界关于酿酒业的诸多刻板印象,在这十年间逐渐松动甚至被打破。一场几乎涵盖整个行业的“换血”,正激发出关于酒业未来发展的无限想象。

更“精锐”的团队
2017年6月,贵州茅台官网发布一则招工简章,计划招聘337名制酒、制曲工人,要求全日制本科及以上学历。
短时间内,报名人次达几十万,系统一度瘫痪。
数十万本科生甚至更高学历者争相“脱下长衫”,渴望成为一线酿酒工人,这在此前闻所未闻。
吸引他们的,主要是优厚的待遇——据传,茅台制酒工人“每天工作5小时,普通工人仅靠公积金就能买房,到手年收入13万元”。

▎贵州茅台践行“德才兼备 人尽其才 人企共进”的理念,不断完善人才体系,开展多样化员工培训,保障员工权益和福利,奋力打造“幸福茅台”。图源@贵州茅台2024年ESG报告
此后2022年、2024年的茅台招聘,同样引发广泛关注。
几次备受瞩目的招聘像是一个缩影,其背后是过去十年贵州茅台的人才结构变化轨迹。
根据年报披露,2014年末,贵州茅台母公司和主要子公司员工合计17487名。其中,本科学历2536人,研究生以上学历115人。到2024年,员工总数已经达到34750名。其中,本科学历12079人,研究生以上学历791人。
这意味着,十年间,有1万多名本科以上学历的求职者进入茅台工作,在净增的17263名员工中,本科及以上学历占到近六成。
山西汾酒和泸州老窖也呈现出相似的态势。

▎在山西汾酒的发展蓝图中,员工是最为宝贵的财富。图源@山西汾酒2024年ESG报告
山西汾酒2014年末在职员工合计7650人,其中大专及以上为2358名,占比30.8%。
2024年末,山西汾酒在职员工合计13931人,其中大专及以上为10808名(本科及以上5379,大专5429),占比达到77.6%。
而泸州老窖用十年时间,打造了一支全公司范围内的高精尖团队。

▎泸州老窖始终秉持“以员工为核心”的理念,构建了完善的职业发展体系与任职资格标准。图源@泸州老窖
2014年末,泸州老窖员工数为1909名,其中高中及以下301名,大专726名,本科720名,硕士154名,博士8名。
到2024年末,泸州老窖员工数为3832名,其中,高中及以下417名,大专765名,本科2031名,硕士603名,博士16人,本科及以上学历占比达到69.15%。
比较而言,不同的情况出现在五粮液和洋河股份两家。

▎五粮液坚持“人才资源是第一资源”。图源@五粮液集团
过去十年,在白酒行业前五中,只有推行“精兵简政”的五粮液,员工数是减少的。
2014年末,五粮液在职员工数为26283名,其中大专及以上为4507名,大专以下为21776名。2024年,五粮液员工数为25132名,其中大专及以上8408名,大专以下为16724名。
洋河股份的变化,则呈现另一种趋势。

▎洋河股份遵循“人才强企”战略,基于“达人成己,有为有位”理念,不断储备各类人才。图源@梦之蓝社区
总体来看,2014-2024年末,洋河股份员工数由12629名增长为21532名。按教育程度划分,高中及以下由6065名增长到11068名,专科由3567名增长到4922名,本科由2830名变成5048名,研究生由167名(硕士166名,博士1名)变为494名。
按十年复合增长率来看,十年间,洋河员工中增幅最大的是研究生,为195.81%;其次是高中及以下,为82.49%。
这意味着,除了研发等领域的尖端人才,洋河股份增幅最大的是生产人员。如果你觉得洋河变得更好喝了,想必与此不无关联。
十年间,五家领军酒企的人员变迁,如同一面棱镜,折射出中国白酒行业在时代浪潮中的深刻转型。

从茅台“本科学历酿酒工”的现象级招聘,到山西汾酒、泸州老窖人才结构的系统性跃升,我们看到的不只是数字的增长,更是行业价值逻辑的重塑——白酒产业正从传统的经验驱动,转向技术与品质双轮驱动的高质量发展轨道。
五粮液的“精兵简政”与洋河的“一线扩容”,则展现了不同战略选择下差异化的组织进化路径。
这些轨迹共同指向一个核心:人才,尤其是高层次人才与一线熟练工匠的深度融合,正成为酒企应对消费升级、构建核心竞争力的关键密码。与此同时,行业竞争已从劳动力规模竞争,升级为人才质量与结构配置效率的竞争。
未来,谁能在人的维度上持续完成价值凝聚与能力升华,谁就更有底气在时间的窖池中,酝酿出下一个十年的醇香。
这份醇香,我们先从酒业的一批女总工说起。

这十年的女总工们
在大多数人的印象中,无论生产还是消费端,白酒都是一种偏男性化的饮品。但实际上,许多白酒复杂风味的塑造与把关,正由女性主导。
过去十年,越来越多的酒业女性走向更重要的位置、肩负起更重的担子,深刻影响着白酒品质建设和风味走向。
2016年11月,王莉被任命为茅台集团总工程师。

遥想1994年,刚刚从西北轻工业学院食品工程专业毕业的王莉,来到偏远的茅台镇,成为茅台酒厂科研所的一名分析员。
那个年代的茅台镇,空气中弥漫着浓郁的酒糟味,酿酒仍然主要依赖老师傅的经验传授。当时很少有人会想到,这位戴着眼镜、安静细致的年轻女技术员,会在29年后成为这家传奇酒企的总工。
王莉最引人注目的成就,是她将现代科学技术系统性地引入传统白酒酿造领域。她主导构建了茅台酿造过程与产品相关的完整检测体系,组织对酿造微生物与工艺、风味与品质展开系统性研究。
在风味研究方面,王莉推动茅台的研究工作从单纯的微量成分分析,上升到风味化学的新阶段。她带领团队发现了茅台酒酿造过程中存在的3000余种微生物,揭示了酿酒微生物王国的复杂性。
在茅台迎来首位“女总工”的同年,始于酿酒一线的蒋英丽,被任命为四川省古蔺郎酒厂(泸州)有限公司总经理,成为郎酒厂首位女性总经理。

▎蒋英丽 图源@郎酒股份
蒋英丽是土生土长的四川古蔺县二郎镇人,1987年,17岁的蒋英丽进入郎酒厂工作,很快就开始了“清规戒律”的生活:早睡早起,饮食清淡,不吃火锅等麻辣食物,不抽烟,不醉酒,不使用带香味的化妆品。
从品酒师到酒体设计师,在日复一日地训练与耕耘中,蒋英丽逐渐完成蜕变。她的职业生涯与郎酒厂的发展步调紧密相关。青花郎、红花郎等核心产品,都由她主持研发。同时,她还参与了郎酒“浓酱兼香”产品的创新研发。
在标准和品控方面,蒋英丽提出的“13569”贮存勾调工艺及《郎酒酱香产品企业内控准则》,为郎酒品质提供了系统性保障。
2011年,蒋英丽荣获第二届“中国酿酒大师”称号。她还是国务院政府特殊津贴专家,以及是四川省非物质文化遗产“古蔺郎酒传统酿造工艺”的代表性传承人。
2018年,“蒋英丽(白酒酿造工)技能大师工作室”获得泸州市授牌。这一工作室致力于传承古蔺郎酒传统酿造技艺,培养涵盖制曲、酿造、品评等领域的技术人才。后来,她又创建了中国轻工业酱香型白酒生态酿造工程技术研究中心等科研平台,始终致力于酱香型白酒的科研工作。
在四川宜宾,五粮液的总工程师也是由女性担任的。
2022年5月,杨韵霞同时被任命为五粮液股份公司党委委员和总工程师。

▎杨韵霞 图源@五粮液集团
20岁进入五粮液工作的杨韵霞,其职业轨迹在白酒行业的高管中堪称独特。数十年间,她经历了异常丰富的岗位历练。在扎根生产车间十余年后,她先后在审计监督法律事务部、党委组织部等职能部门工作。
这段经历培养了她严谨的规则意识与系统的管理思维,使其在日后成为一位兼具一线生产经验、党政管理实践和地方治理视野的复合型技术领军者。
从初入职场的员工到逐步成长为企业高管,从投身酿酒一线到深耕勾调领域,30多年的工作经历让杨韵霞对文化遗产的保护与传承,有着更深刻的感悟和体会。在杨韵霞看来,活态,是核心关键。要让五粮液文化遗产历久弥新,必须坚持技术研发活态推进、工匠队伍活态培育、运行体系活态构建。三者有机统一、高效融合,才是长久之道。
汾酒和西凤酒的现任总工程师,也都是女性。
2023年,在汾酒总工程师职务空缺三年之后,这个岗位由韩英出任。

▎韩英 图源@汾酒集团
自1992年加入汾酒,韩英在技术中心深耕三十年,从工艺研究到产品研发,完成了19项专利。她的“较真”闻名于业内,为了守护汾酒“清、净”的极致风格,常带领团队进行上百轮实验以确定一个参数。这份对纯净风味的偏执,构成了汾酒品质最坚实的基石。
同样是在2023年,冯雅芳被任命为西凤酒总工程师。
冯雅芳的日常,是与上百个酒样对话,捕捉微妙的风味差异。为了打造“五星红西凤”的经典口感,她带领团队进行长达数年的酒体设计,对0.1%的调整都反复斟酌。她说:“品酒不是喝酒,是倾听酒在说话。”她非凡的感官天赋与严谨的科学态度,共同定义了西凤酒“醇厚挺拔”的当代凤香典范。

▎冯雅芳 摄影@好酒地理局
这些年,无数闪闪发光的酒业女性,汇聚成星河。而文中列举的,仅是这条星河中几颗璀璨的星辰。
在技术领域,洋河股份的李薇、古井贡酒的刘国英、剑南春的徐姿静、舍得酒业的邹永芳等不胜其数的女性,默默守护着各自品牌的风味边疆;在连接市场的战场上,西凤酒的周艳花等人,以细腻的洞察革新品牌叙事;在广阔的流通领域,无数女性企业家汇聚成河,构建起酒业通达消费者的“半边天”。
更细腻的感知、更坚韧的耐心与更开阔的思维,她们用温柔而强大的力量,守护产业根本、探索产业边界,推动白酒行业发展向前。

更年轻的头脑和更开阔的视野
如今回看,“淼锋”时代的到来,开启了泸州老窖管理层年轻化的序幕。
2021年,泸州老窖销售体系迎来关键调整:1985年出生的张彪出任销售公司总经理,1987年出生的董虎杰任常务副总经理。接任国窖酒类销售公司总经理的张良为1988年生。

图源@泸州老窖
在这批年轻班子带领下,泸州老窖深化全国化布局,形成华北、西南两大粮仓市场,并加速拓展华东、中部、西北及华南市场。
近年来,泸州老窖将数字化作为核心战略,明确2023-2025年为“营销数字化元年、攻坚年、落地年”,创新性地将终端开瓶数据与配额制度强绑定,推动渠道动销。
泸州老窖并非个例。2024年末,五粮液迎来首位85后副总——1987年11月出生的王源培。
他于2010年加入五粮液,长期深耕市场,历任华东营销中心城市经理、上海省区副经理、安徽省区经理、山东省区经理、江苏营销战区总经理等职,2024年末通过市场化选聘晋升为副总经理,成为五粮液最年轻的高管。
仅隔半年,茅台也迎来80后副总。2025年6月,1982年出生的张贵超被推荐为茅台集团副总经理,成为集团最年轻的党委委员。此前他曾提出“通过创新挖掘企业潜力”。

▎顾宇 图源@江苏省酒类行业协会
2025年7月,洋河股份迎来新任董事长顾宇。这位1978年出生的掌门人强调,洋河将品质视为生命线,并通过数字化赋能生产与营销,积极布局年轻化市场。
以泸州老窖“淼锋组合”为代表,年轻掌舵者推动的不仅是年龄迭代,更是思维与工具的革命。张彪、董虎杰等85后少帅执掌销售,将数字化工具深度植入渠道管理,开创“有开瓶才有配额”的精准运营模式。茅台张贵超、五粮液王源培等80后高管崛起,则预示着技术背景与市场化经验正成为领导力的新基石。
毫无疑问,他们带来的,是对消费者、对效率、对技术融合更敏锐地感知。
不仅在企业经营层,技术领域也涌现年轻力量。中国酿酒大师中也开始出现80后,如郎酒的沈毅、长城葡萄酒的于庆泉等。

图源@舍得酒业
行业对人才的争夺已深入科研腹地。
古井贡酒旗下科技公司安徽瑞思威尔科技有限公司的总经理何宏魁,以一线实践反哺工艺创新,开创“古香型”品类;其同事高江婧博士,则在微观世界里解析窖泥中600多种微生物的奥秘。
他们的价值在于,将“老师傅的口传心授”转化为可量化、可复制的科学语言与工艺参数。2025年,茅台、五粮液动辄上亿的科创平台投入并率先成立独立实体的科创公司,正是为了吸引并赋能这类人才,从而掌握品质与风味的终极解释权。
因为,过去十年,酿酒业对尖端人才的需求越发强烈。

2022年初,泸州老窖在“十四五”规划中明确强化科创方向,其博士后科研工作站成为链接学术与产业的核心枢纽。
同年,绍兴黄酒产区组建“绍兴黄酒青年博士团”,集结江南大学、浙江大学等高校数十位博士,以项目制深入企业,解决工艺、风味与生产中的关键技术难题。
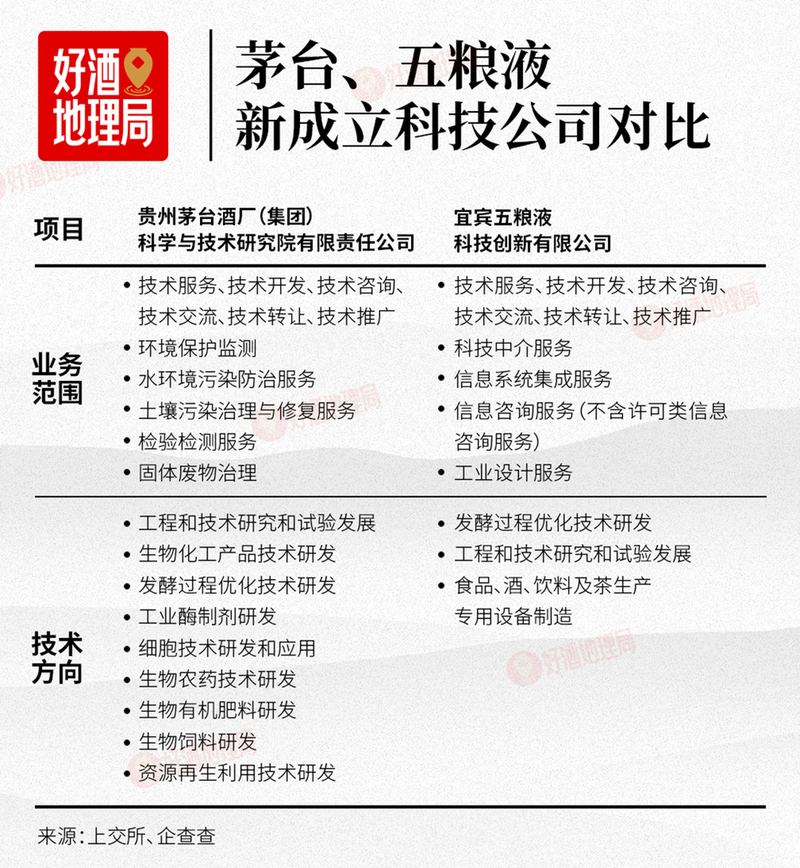
2025年,白酒巨头进一步加大战略投资。这一年7月17日,五粮液投资1亿元成立“宜宾五粮液科技创新有限公司”,聚焦发酵过程发酵过程优化技术研发、工程和技术研究和试验发展等前沿领域。此后到一周时间,茅台出资10亿元成立“贵州茅台酒厂(集团)科学与技术研究院有限责任公司”,将科技创新提升至集团核心支柱地位,研究范围涵盖传统酿造技艺科学解析、生命科学、新材料、信息技术等跨界领域。

制图@好酒地理局
汾酒、洋河、古井贡酒等头部企业也纷纷强化研究院建制或与高校共建实验室,赋予科研板块更独立的权限与清晰的战略定位。
何宏魁,就是这一群体的概括性代表。
2010年,硕士毕业的何宏魁加入古井,从生产一线实习做起,深刻理解传统工艺的痛点。他主导研发的“非化学三段式曲虫防治技术”,将大曲损耗率从15%降至5%以下,改善了工作环境。
他还立足亳州气候,创新研发出“五古四曲三醅”酿酒工艺及配套的 “U型堆积发酵工艺”,打造出具有独特“烤麦香”的高端产品“年份原浆·年三十”,开创了“古香型”这一独特品类。

▎“U型堆积发酵工艺”的研发历经数百次试验,前后花了4年时间。制图@好酒地理局
同样供职于古井贡酒的高江婧,博士毕业于江南大学。攻读博士期间,她参与完成《基于优质窖泥微生态稳态维持机制的原酒品质提升技术》等研究项目。
平日里,与厌氧微生物打交道是她的工作常态。近年来,古井贡酒在厌氧微生物研究方面颇有成果,最有代表性的就是通过与江南大学的合作,在古井贡酒明清老窖池的窖泥中,检测到600多种微生物,并确定了产己酸的主导微生物——解乳酸己小杆菌LBM19010菌株。
何宏魁、高江婧们,更像是一种缩影,体现出过去十年酿酒业对尖端科研人才的渴求,以及通过科研揭示酿酒之谜、提升酒类品质的趋势。

这场始于十年前,甚至更早的“人才换血”,其深远意义远超数字本身。
它不仅是企业应对市场变化的战术调整,更是一场关于产业价值的根本性重塑。
当最传统的行业开始用最前沿的科学吸引最优秀的大脑,当流水线上的工匠可能手握名校学位,当女性的细腻定义着产品的风味高度——我们看到的,是一个产业挣脱陈旧印象的束缚,以人为支点,撬动未来无限可能的生动历程。
杯酒之中,蕴藏的不再仅是时间的厚度,更是智慧的密度与创新的锐度。
人才结构的每一次优化,最终都将沉淀为品牌杯中,那一缕更具层次、更可持续的芬芳。
# 科创十年 点击了解更多
3. 传统酿艺的数智新生
你怎么看十年来酒企人才变化?
欢迎文末评论、点赞、分享!
封面图来自AI生成
【好酒地理局】原创,欢迎联系授权转载
合作/转载/投稿/咨询,公众号回复关键词
15688579119(手机同微信)