
理解更深入、调控更精准、管理更智能。
文|好酒地理局
2月,一纸文件落地。
工业和信息化部会同人力资源社会保障部、国家市场监督管理总局印发《酿酒产业提质升级指导意见(2026-2030年)》(下称《意见》)。
在这份面向未来五年的行动指南里,关于原料保障、结构优化、品牌文化的表述循序展开,“提升产业科技创新水平”也被放在了重点任务一栏。
时间回拨到1978年3月,北京春寒未尽。那场写入历史的全国科学大会,让“科学技术就是生产力”成为时代共识。
彼时,作为行业代表的酒业一代宗师周恒刚在现场听到关于现代化的论断,随即组织团队系统推进浓香型白酒的科研实验;沈怡方以白酒行业科技先进代表的身份,光荣地出席了全国科学大会,也带回了更清晰的方向。

▎周恒刚 图源@周恒刚酿酒科学文化研究院
那一代技术人员所理解的“向科学进军”,是进实验室、做试点。
四个马年轮转,新的政策文本再次把“科技创新”放到行业议程的中央。不同的是,如今的酿酒产业体量更大、结构更复杂,消费环境与国际市场也更具挑战。
科技也不再只是解决单点问题的工具,它关乎原料供给的稳定,关乎工艺数据的积累,关乎品牌表达的底气。在新的周期里,科学技术将如何继续塑造中国酒业的走向?

更科学地传承与创新
这些年,“传承与创新”已经成为酒行业的共同语言。
这不是一句空洞的口号。 《意见》明确提出,支持优良菌株(群)创制与应用、营养靶向设计、风味品质调控等关键技术研发。
同时,鼓励企业开展传统酿造工艺标准化、数字化研究,运用微生物组学、代谢组学、风味组学等技术,解析窖池菌群、酒曲发酵、葡萄浸渍发酵等工艺参数和物质成分,由“经验酿造”向科学酿造、智能酿造转型,推进在线智能化检验检测技术研发应用,提升品质稳定性与生产效率。

图源@古井集团
这一系列方向,建立在近年来酒行业对“理解传统”取得的重大突破上。
特别是在酿造微生物领域,江南大学教授、博士生导师、原副校长徐岩提出,现代研究已实现从研究“单菌”到“混菌”(微生物组)、从“可培养”到“未培养”、从“微生物学”到“微生物组学”、从“群体微生物”到“白酒微生态”的四次根本性跨越。
在这个过程中,研究技术不断进化。
以浓香型白酒为例,酿造微生物的研究技术已从早期的纯培养和分子指纹图谱技术,演进至当前以高通量测序、宏基因组学及多组学整合为核心的系统生物学阶段,并逐步向智能化迈进。
研究核心在于解析窖泥中复杂微生物群落的时空演替规律及其与风味物质形成的代谢网络,尤其聚焦于己酸菌等核心功能菌群的调控机制。

徐岩团队与五粮液团队合作,从元明古窖泥中发现并命名了主导浓香风味的“解乳酸己小杆菌”(JNU-WLY1368),是该研究中的里程碑式成果,它实现了对我国浓香型白酒酿造主导功能菌科学命名上零的突破。
研究发现,解乳酸己小杆菌(JNU-WLY1368)是优质窖泥中的主导己酸菌,其含量在优质窖泥中可达到传统克氏梭菌的60倍左右,可高效转化乳酸生成己酸及酯类物质,而丙酸嗜蛋白菌(JNU-WLY501)可利用氨基酸产生乙酸、丙酸,促进己酸菌生长产酸,二者形成功能互补的微生物群落,奠定宜宾产区白酒的风味根基。

▎JNU-WLY1368菌株是五粮液窖泥中独有的,也是酒行业首个以企业名字命名的菌种。图为JNU-WLY1368电子显微镜照片。图源@徐岩团队
与此同时,四川大学许正宏教授与泸州老窖沈才洪正高工团队在国际食品权威期刊《Comprehensive Reviews in Food Science and FoodSafety》(Q1Top,中科院1区,IF:14.1)联合发表了题为“Strong-Flavor Baijiu Pit Mud Microbiome in the Context of Modern Industry:From a Black Box Under Empiricism to the Gradual Reve lation of Microbial Ecosystems(工业浓香型白酒窖泥微生物组:从经验黑箱到生态揭秘)”的封面文章。
研究团队把不同窖龄的窖泥样本做了系统对比发现,新窖池前十年菌群还不稳定,风味偏淡;十到三十年逐渐成熟;三十年以上,己酸菌和产甲烷菌形成稳定配合,酒体风味更厚重、更协调。
过去老师傅凭经验总结的“老窖出好酒”,如今有了看得见的数据支撑。

▎论文《工业浓香型白酒窖泥微生物组:从经验黑箱到生态揭秘》的封面。该期刊在全球食品科学研究领域享有极高的学术声誉和广泛的行业影响力,是众多科研工作者展现顶尖研究成果的重要平台。图源@《Comprehensive Reviews in Food Science and FoodSafety》
技术的进步是我们可以离酿造真相越来越近的根本原因。
《意见》中反复提到的“组学”技术,不仅可以精准解析窖池、大曲、酒醅中复杂微生物的群落结构、动态演替与功能基因,还能够深入揭示关键酶系的微生物来源、代谢通路及风味物质的形成机制,实现从“相关性”观察到“因果性”阐释的跨越。
在《一场微生物组学×生态酿造的协同创新》(点击了解更多)一文中,「#好酒地理局」曾简单介绍过多种组学技术,而多组学联合应用,是当下热门的研究方法。
它可以通过整合微生物、基因、蛋白和代谢物等多维度数据,并结合网络分析与人工智能技术,系统阐明发酵过程中的微生物互作与代谢调控网络。

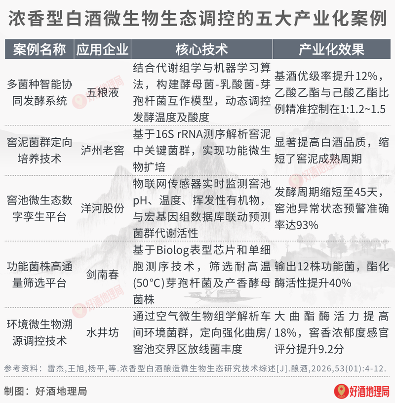
在产业转化方面,通过功能菌群定向培养、多菌种智能协同发酵及微生态数字孪生平台等技术,已在提升基酒优级率、缩短发酵周期和实现精准预警等方面取得显著成效。

机器学习工具也在进入酒业更多环节。随机森林、XGBoost、人工神经网络等算法与近红外光谱、气相色谱检测数据结合,在基酒等级分类、风味物质含量预测、感官质量评估与产地溯源等方面取得了较高准确率。
传承是为了更好的创新,创新是为了更好的传承。
当理解更深入、调控更精准、管理更智能,传统酿造的边界自然被拓展。
方向已经清晰。剩下的,是持续投入与耐心推进。对于一个以时间为尺度的行业来说,这本身也是最熟悉的节奏。

上装备!
近年来,我们已经习惯用“上天入地、钻山探海”来形容一个国家的工业气魄。火箭升空、深海潜航、盾构穿山,都是硬核装备在发声。
很少有人意识到,在粮香氤氲的车间里,也在发生一场同样深刻的装备改革。
白酒曾长期依靠手艺与经验支撑。20世纪50年代之前,磨粮、拌料、蒸馏,多靠双手以及老师傅们对火候的判断。

图源@泸州老窖
后来轻工系统推动工艺和装备改革,电动磨粮机替代石磨,搅拌机替代人工翻拌,蒸汽锅炉替代明火蒸馏,机械开始走进作坊。到了20世纪70、80年代,大曲成型机进入制曲工序,挖斗用于出入窖,行车替代推车输送糟醅,不锈钢甑桶提升了蒸馏效率。
但机械化并没有解决全部问题。白酒的复杂性藏在发酵的微生物世界里,藏在温湿变化、粮曲比例、时间节奏的细微差异里。
进入新阶段,装备的目标不能只是省力,更要使酿造环节变得可控。

摄影@好酒地理局
《意见》提出,鼓励酿酒企业、装备制造企业与科研机构组建技术装备创新应用联合体,围绕高精度传感器、智能温控系统、高效膜分离系统等核心部件攻关,同时推进余热回收装置、机械式蒸汽再压缩(MVR)蒸发系统、自动上甑机器人、高速一体化灌装设备的研发应用。
这是一张更完整的装备清单,也是一条从单机升级走向系统协同的路径。
泸州老窖通过生产环节的数字化改造,重塑了车间的运行逻辑,数据从零散记录转向实时采集,关键节点更透明。
贵州国台数智酒业集团股份有限公司把数字化延伸到全产业链,将传统“12987”工艺拆解为30道工序、274个环节,梳理出1508项指标,并按重要程度分级控制。

制图@好酒地理局
装备升级正在改变白酒的生产逻辑。
高精度传感器让窖池环境实时可见,智能温控系统让发酵曲线更平稳,高效膜分离技术提升了资源利用率,余热回收与MVR系统降低了能耗,自动上甑机器人缓解了高强度劳动,高速灌装设备提高了终端响应能力。
智能装备已经成为质量控制、成本优化与绿色转型的综合支点。
不过,转型并不轻松。
人工智能已在制曲、上甑、摘酒、环境监测等环节展开探索,但不少企业仍在观望。

▎如今,上甑机器人已经可以完美模拟传统人工上甑工艺。图源@国台酒
投资成本高,老旧厂房改造难度大,传统工艺机理研究不足,专业人才稀缺,这些现实问题摆在面前。
多数企业的智能酿造研发经费有限,研发团队规模不大,更多依赖外部采购或合作研发。技术引进与自主创新之间的平衡,考验着企业的战略定力。
因此,联合体成为新的组织方式。
值得一提的是,近日,湖南在馥郁香型白酒领域启动生态酿造技术创新联合体,由酒鬼酒股份有限公司牵头,联合湖南农业大学、中粮营养健康研究院、吉首大学、中国食品发酵工业研究院等单位,围绕生态、绿色与品质展开攻关,推动标准体系建设和成果示范应用。

▎该创新联合体的启动,标志着湖南省在馥郁香型白酒产业迈出了协同创新与实体化运作的关键一步。图源@酒鬼酒
这种跨界协作,把装备研发、工艺研究与应用场景放在同一张桌子上讨论,目标一致,它回应的正是单个企业资源有限的困境。
《意见》还提出利用“首台(套)”“首版次”等机制,支持重大技术装备与软件系统的推广应用。
首台(套)重大技术装备是指通过自主创新实现重大技术跨越,具有完整知识产权保护,已完成工程化研制但尚未取得市场主导地位的成套装备、核心部件及关键功能系统。
首版次软件产品是指基于突破性算法或架构开发,具备替代进口潜力或解决行业“卡脖子”问题,通过第三方测试验证但市场渗透率仍处于初期阶段的自主可控软件系统。
对酿酒企业而言,这意味着在关键部件与核心系统上拥有更多自主选择空间。装备的突破往往发生在工程化与市场化之间的过渡阶段,这类政策为创新提供了缓冲带。
回到行业本身,智能化转型目前仍集中在生产自动化、质量控制与成本优化上。真正的挑战,在于如何让装备与传统技艺形成更深层次的融合。
白酒的风味来自时间与微生物的互动,任何设备升级都需要尊重这一内在规律。

制图@好酒地理局
当传统酿造不再停留在口口相传的层面,酿酒就拥有了更清晰的语言。
这样的语言,既有助于企业内部管理,也有助于行业标准的完善。它改变的不只是生产方式,也在重塑行业的认知边界。

大单品,为消费者创新
茅台1935、玻汾、38度国窖1573、海之蓝、习酒窖藏1988、劲酒......这些名字在过去的周期里轮番登场,各自站在不同价位、不同场景、不同人群面前,完成了一次次关于“适配”的实验。
大单品,已经成为一种对消费情绪捕捉能力的考验。「#好酒地理局」曾在《明星好酒十年路:始于风土,归于品味》(点击阅读原文)一文中阐述了这些“明星单品”的成长逻辑。

《意见》明确提出,支持企业打造优势大单品系列,同时向精酿酒、特色酒、果露酒、即饮预调酒等类型延展,也提到威士忌、白兰地、伏特加等烈酒的本土化发展。
这背后,是悦己消费抬头,饮酒的场合和理由都在变化。
2025世界名酒发展大会上,汾酒集团有限责任公司党委专职副书记、副董事长李振寰提到一个细节——白酒不再是唯一的主角,加冰、加饮料的混搭饮用正在变多,50毫升等小规格烈酒需求上升。
“即便百亿级传统大单品也面临重新洗牌,企业需推出更多规格、更多可能性的产品,适配新消费趋势。”

▎以白酒为基酒的调饮形态正悄然崛起,开始成为新一代消费者的主流选择。图源@视觉中国
当年轻人进入主场,这种变化更加直观。
艺恩数据发布《2025年轻人饮酒洞察报告》显示,Z世代法定饮酒人群的饮酒参与率从2023年的66%增长到2025年的73%,年轻消费群体成为酒类消费中重要的增长引擎。
啤酒依旧是高渗透的日常选择,白酒通过年轻化表达重新进入心智,而气泡酒、鸡尾酒、果酒在社交媒体上拥有更高的声量。
喝什么,正在成为一种自我表达。
与此同时,国潮审美、民族自信,让文化符号成为购买决策的重要因素;健康理念深入人心,低度酒、草本酒的关注度随之走高;包装设计的审美张力,也直接影响着年轻人的下单冲动。

图源@AI生成
在这样的背景下,大单品的竞争不只是渠道博弈,更是围绕生活方式展开的综合较量。
可以换个角度来理解。把视线分成三个正在发生的场景:白酒企业的产品创新、啤酒标准体系的更新、中国威士忌风味表达的探索。它们其实都在回应同一个问题——在消费逻辑已经改变的今天,大单品如何诞生?
● 白酒
过去,很多大单品依托的是宴席与商务场景,核心是身份与礼仪。现在,饮酒的理由明显松动。年轻群体加入,生活节奏更碎片化,场景更日常。产品如果仍停留在单一表达,很难覆盖这些变化。
因此,《意见》中强调要围绕个性化、时尚化、健康化趋势进行酒体设计和数据挖掘,这背后的含义其实很清晰:企业要重新理解消费者的生活。

图源@AI生成
度数可以更丰富,规格可以更灵活,包装可以更有审美表达,风味可以更细分。大单品是在清晰定位之下,被某一类人群在某一类场景中反复选择。它必须嵌入生活,而不是悬浮在渠道结构里。
● 啤酒
今年1月发布的GB/T 4927-2025《啤酒质量要求》,对发酵方式与风格类型进行系统梳理,明确艾尔、拉格、混合发酵等分类,也补充了白啤、世涛、皮尔森、酸啤等定义,并将“工坊啤酒”纳入标准框架。
它解决了表达问题。当风格被说清楚,消费者在货架前就有了坐标。喜欢清爽口感的人会优先选择拉格,偏爱果香与层次的人可能更倾向艾尔,愿意尝试风味张力的人会关注酸啤或世涛。风味成为判断依据,而不仅仅是品牌名。

图源@AI生成
“工坊啤酒”写入标准,也意味着精酿从小众兴趣走向主流认知。这种制度层面的确认,让创新不再游离在边缘。
大单品的形成,往往需要这样的基础设施。
● 中国威士忌
这几年,国内外企业都在加快布局。保乐力加与帝亚吉欧等国际企业持续投入,本土酒企也陆续进入烈酒板块。热度背后,是消费结构的变化:更多人愿意在不同场景中尝试威士忌。
但真正决定威士忌能否跑出大单品的,不只是产能扩张,而是风味表达的系统化。
苏格兰艾雷岛的泥煤烟熏风味、日本山崎的水楢桶带来的东方木质香,都反映了产地的自然环境与酿造传统。消费者通过品尝风味,能感受到不同地域的文化底蕴和风土人情,使威士忌成为文化交流的媒介。

图源@AI生成
中国食品发酵工业研究院首席专家王德良认为,目前,中国威士忌研究仍处在积累阶段,缺少统一的风味数据库与评价体系。
如果未来能够建立被行业与市场共同认可的风味图谱,产品将拥有更清晰的坐标。风味可对比、可沟通,消费者才会形成长期认知。
单品的成长,也才会有技术基础。
把这三个场景放在一起看,会发现一条清晰的线索:白酒在贴近年轻人的生活,啤酒通过标准确立表达秩序,威士忌在构建风味语言。它们分别对应生活方式、规则体系与技术支撑三个维度。
《意见》中关于大单品的表述,并不是简单鼓励企业做爆款,而是强调既要理解消费者的真实需求,也要建立清晰的品质表达,还要用数据与研究为产品提供长期支撑。
大单品的竞争因此变得立体。当生活本身成为核心变量,大单品的诞生,也就不再偶然。
# 推荐阅读 点击了解更多
1. 一粒种子的进击
参考资料:
[1]Mei, Jun-Lan, Chai Li-Juan, Lu Zhen-Ming, Zhang Xiao-Juan, Lu, Yun-Hao, Chi, Yuan-Long, Wang Song-Tao; Shen Cai-Hong; Shi Jin-Song & Xu Zheng-Hong (2025). Strong-Flavor Baijiu Pit Mud Microbiome in the Context of Modern Industry: From a Black Box Under Empiricism to the Gradual Revelation of Microbial Ecosystems. Comprehensive Reviews in Food Science and Food Safety, 24(4), e70224.
[2]雷杰,王旭,杨平,等.浓香型白酒酿造微生物生态研究技术综述[J].酿酒,2026,53(01):4-12.
[3]马毅,唐富林,张建敏,等.机器学习在浓香型白酒智能酿造上的应用与展望[J/OL].食品与发酵工业,1-11[2026-02-19].
[4]刘春丽,徐书港,张二康,等.基于组学技术解析白酒大曲研究进展[J/OL].食品与发酵工业,1-12[2026-02-19].
[5]于子涵,李清亮,卢延想,等.白酒自动化、数字化酿造工艺研究进展[J].中国酿造,2025,44(11):7-14.
[6]钟旺,白松,陈良银,等.白酒智能酿造技术发展现状与路径探索研究[J].智能物联技术,2025,57(05):117-122.
[7]廖仕蓉.消费者创新性和产品创新类别对新产品购买意愿的影响[D].西南交通大学,2022.
你怎么看酿酒产业提质升级指导意见?
欢迎文末评论、点赞、分享!
封面图来自AI生成
【好酒地理局】原创,欢迎联系授权转载
合作/转载/投稿/咨询,公众号回复关键词
15688579119(手机同微信)